Упр.1142 ГДЗ Макарычев Миндюк 8 класс (Алгебра)
Решение #1
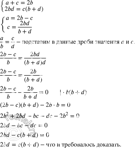
Решение #2

Рассмотрим вариант решения задания из учебника Макарычев, Миндюк, Нешков 8 класс, Просвещение:
1142. Докажите, что если а + с = 2b и 2bd = с (b + d), причём b = =/0 и d=/0, то a/b=c/d.
*размещая тексты в комментариях ниже, вы автоматически соглашаетесь с пользовательским соглашением