Упр.254 ГДЗ Макарычев Миндюк 8 класс (Алгебра)
Решение #1
Решение #2

Рассмотрим вариант решения задания из учебника Макарычев, Миндюк, Нешков 8 класс, Просвещение:
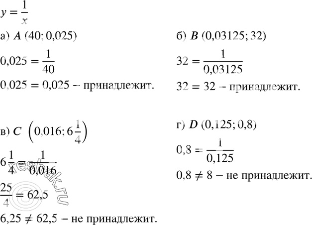
254. Принадлежит ли графику функции у = 1/x точка:
а) А (40; 0,025);
б) B (0,03125; 32);
в) C (0,016; 6*1/4);
г) D (0,125; 0,8)?
*размещая тексты в комментариях ниже, вы автоматически соглашаетесь с пользовательским соглашением