Упр.621 ГДЗ Макарычев Миндюк 8 класс (Алгебра)
Решение #1
Решение #2
Решение #3

Рассмотрим вариант решения задания из учебника Макарычев, Миндюк, Нешков 8 класс, Просвещение:
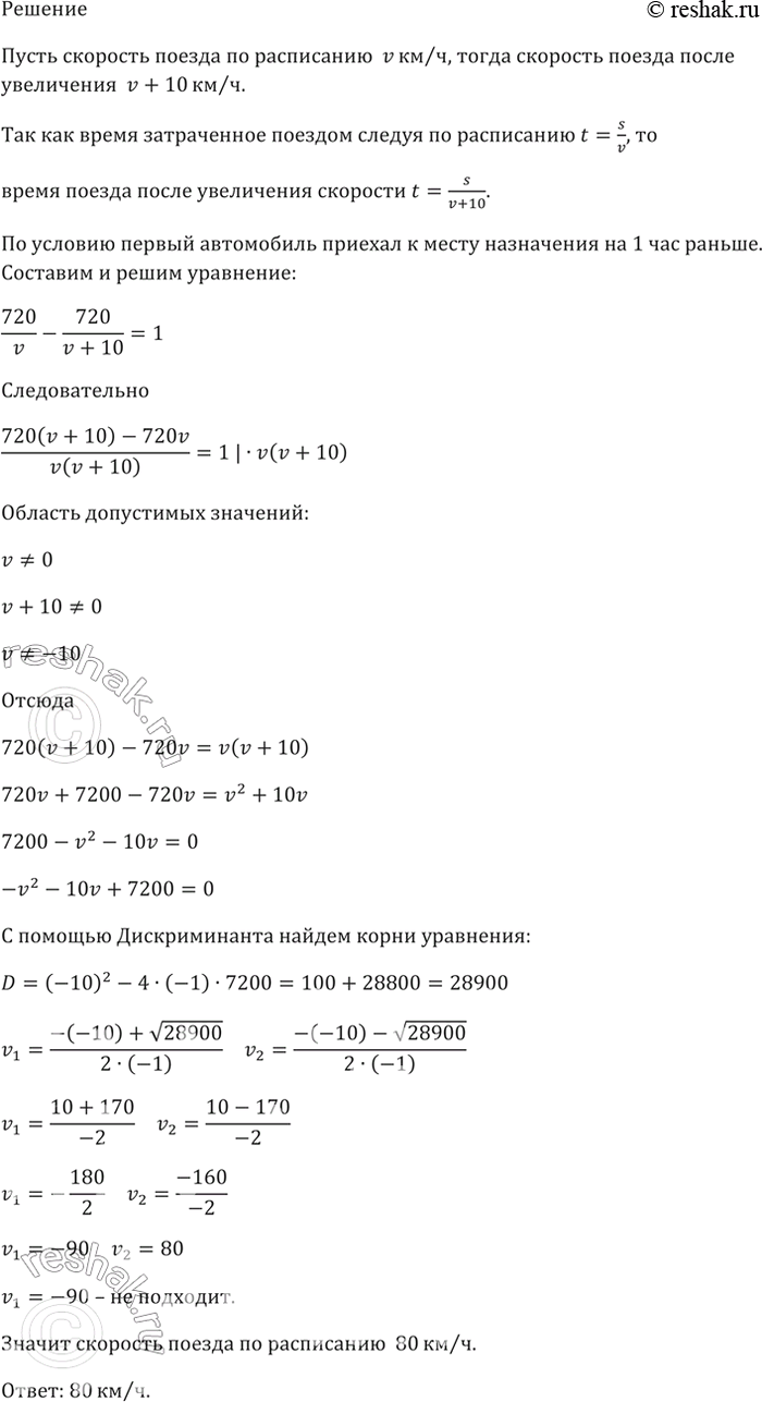
621. Чтобы ликвидировать опоздание на 1 ч, поезд на перегоне в 720 км увеличил скорость, с которой шёл по расписанию, на 10 км/ч. Какова скорость поезда по расписанию?
*размещая тексты в комментариях ниже, вы автоматически соглашаетесь с пользовательским соглашением