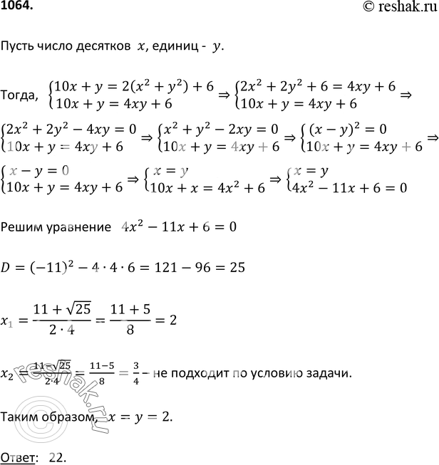
Упр.1064 ГДЗ Макарычев Миндюк 9 класс (Алгебра)
Решение #1

Рассмотрим вариант решения задания из учебника Макарычев, Миндюк, Нешков 9 класс, Просвещение:
1064 Существует ли такое двузначное число, которое при делении на сумму квадратов его цифр даёт в частном 2 и в остатке 6, а при делении на произведение цифр даёт в частном 4 и в остатке 6?
*размещая тексты в комментариях ниже, вы автоматически соглашаетесь с пользовательским соглашением