Упр.140 ГДЗ Макарычев Миндюк 9 класс (Алгебра)
Решение #1
Решение #2
Решение #3

Рассмотрим вариант решения задания из учебника Макарычев, Миндюк, Нешков 9 класс, Просвещение:
140. Сравните:
а) 1,24^4 и 1,5^4;
б) 0,8^4 и 0,7^4;
в) 0,9^4 и 1
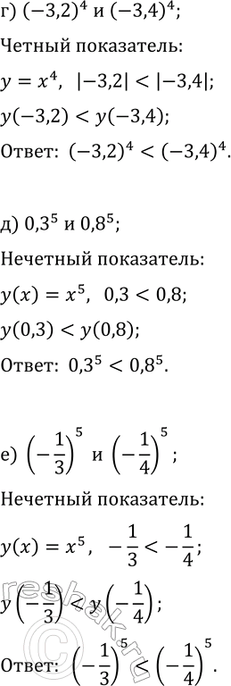
г) (-3,2)4 и (-3,4)4;
д) 0,3^5 и 0,8^5;
е) (-1/3)5 и (-1/4)5.
*размещая тексты в комментариях ниже, вы автоматически соглашаетесь с пользовательским соглашением