Упр.422 ГДЗ Макарычев Миндюк 9 класс (Алгебра)
Решение #1
Решение #2

Рассмотрим вариант решения задания из учебника Макарычев, Миндюк, Нешков 9 класс, Просвещение:
422. Решите графически систему уравнений:
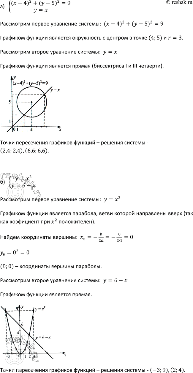
а)система
(x-4)2+(y-5)2=9,
y=x;
б) система
y-x2=0,
x+y=6.
*размещая тексты в комментариях ниже, вы автоматически соглашаетесь с пользовательским соглашением