Упр.961 ГДЗ Макарычев Миндюк 9 класс (Алгебра)
Решение #1
Решение #2

Рассмотрим вариант решения задания из учебника Макарычев, Миндюк, Нешков 9 класс, Просвещение:
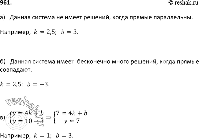
961. Подберите значения k и b так, чтобы система уравнений
система
у = kx + b,
у = 2,5x - 3:
а) не имела решений;
б) имела бесконечно много решений;
в) имела единственным решением пару чисел, в которой х=4.
*размещая тексты в комментариях ниже, вы автоматически соглашаетесь с пользовательским соглашением