Упр.11.3 ГДЗ Мордкович 9 класс (Алгебра)
Решение #1
Решение #2

Рассмотрим вариант решения задания из учебника Мордкович 9 класс, Мнемозина:
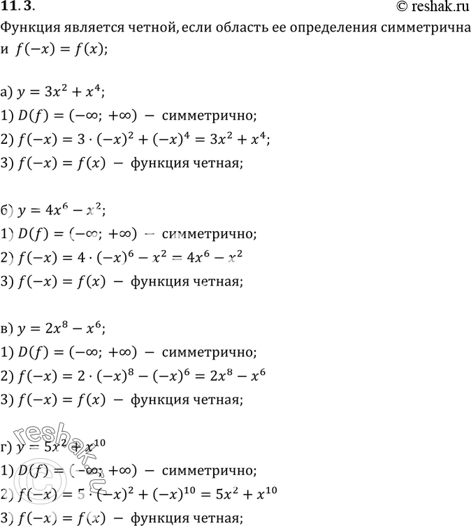
11.3. Докажите, что функция является четной:
а) y=3x2+x4;
б) y=4x6-x2;
в) y= 2x8-x6;
г) y=5x2+x10.
*размещая тексты в комментариях ниже, вы автоматически соглашаетесь с пользовательским соглашением