Упр.2.12 ГДЗ Мордкович 9 класс (Алгебра)
Решение #1
Решение #2

Рассмотрим вариант решения задания из учебника Мордкович 9 класс, Мнемозина:
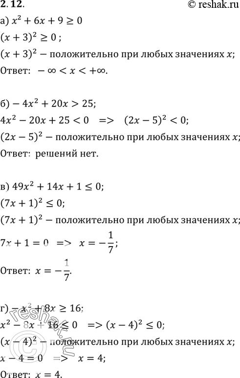
2.12. а) х2 + 6х + 9 >= 0;
б) -4х2 + 20х > 25;
в) 49х2 + 14х + 1 <= 0;
г) -х2 + 8х >= 16.
*размещая тексты в комментариях ниже, вы автоматически соглашаетесь с пользовательским соглашением