Упр.8.35 ГДЗ Мордкович 9 класс (Алгебра)
Решение #1
Решение #2

Рассмотрим вариант решения задания из учебника Мордкович 9 класс, Мнемозина:
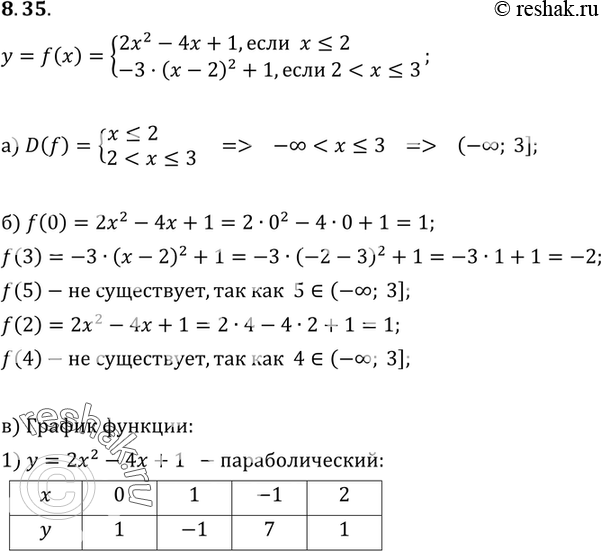
8.35. Дана функция у = f(x), где f(x)= система
2x2-4x+1, x<=2;
-3(x-2)2 + 1, если 2
а) Укажите D(f);
б) вычислите: f(О), f(2), f(3), f(4), f(5);
в) постройте график функции;
г) найдите E(f),
*размещая тексты в комментариях ниже, вы автоматически соглашаетесь с пользовательским соглашением