Упр.1.53 ГДЗ Мордковича 10 класс профильный уровень (Алгебра)
Решение #1
Решение #2(записки учителя)

Рассмотрим вариант решения задания из учебника Мордкович, Семенов 10 класс, Мнемозина:
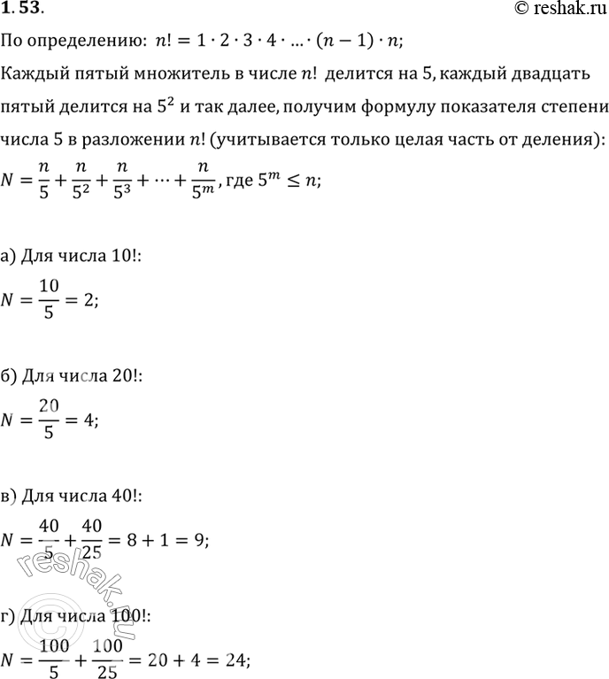
1.37. C каким показателем входит число 5 в разложение на простые множители числа:
а) 10!; б) 20!; в) 40!; г) 100!?
*размещая тексты в комментариях ниже, вы автоматически соглашаетесь с пользовательским соглашением