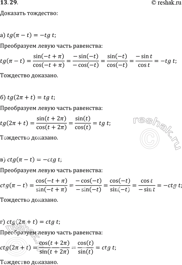
Упр.13.29 ГДЗ Мордковича 10 класс профильный уровень (Алгебра)
Решение #1
Решение #2(записки учителя)
Решение #3(записки школьника)

Рассмотрим вариант решения задания из учебника Мордкович, Семенов 10 класс, Мнемозина:
a) tg (Пи - t) = -tg t; в) ctg (Пи - t) = -сtg t;
б) tg (2Пи + t) = tg t; г) ctg (2Пи + t) = ctg t.
*размещая тексты в комментариях ниже, вы автоматически соглашаетесь с пользовательским соглашением