Упр.22.60 ГДЗ Мордковича 10 класс профильный уровень (Алгебра)
Решение #1
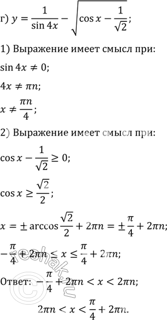
Решение #2(записки учителя)
Решение #3(записки школьника)
Решение #4

Рассмотрим вариант решения задания из учебника Мордкович, Семенов 10 класс, Мнемозина:
При каких значениях параметра а множество корней заданного уравнения не пусто:
а) acosx/(2cosx+a)=5
б) (asinx+1)/(2a-3sinx)=2
*размещая тексты в комментариях ниже, вы автоматически соглашаетесь с пользовательским соглашением