Упр.41.60 ГДЗ Мордковича 10 класс профильный уровень (Алгебра)
Решение #1
Решение #2(записки учителя)
Решение #3(записки школьника)

Рассмотрим вариант решения задания из учебника Мордкович, Семенов 10 класс, Мнемозина:
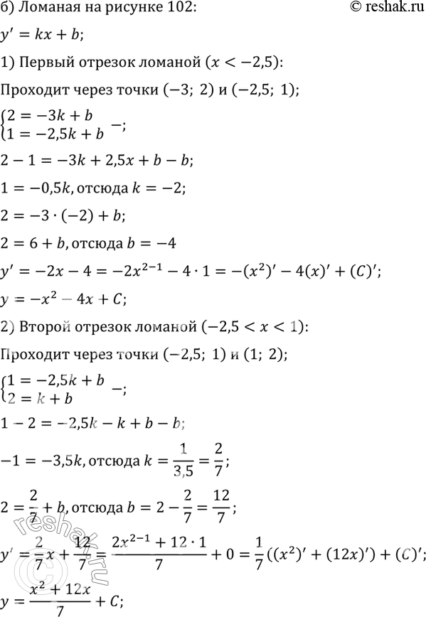
Задайте аналитически функцию у = f(x), если графиком ее производной является:
a) парабола (рис. 100);
б) ломанная (рис. 104).
*размещая тексты в комментариях ниже, вы автоматически соглашаетесь с пользовательским соглашением