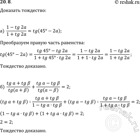
Упр.20.8 ГДЗ Мордкович 10-11 класс (Алгебра)
Решение #1
Решение #2

Рассмотрим вариант решения задания из учебника Мордкович, Семенов 10 класс, Мнемозина:
20.8 Докажите тождество:
a) (1 - tg 2a) / (1 + tg 2a) = tg (45 - 2a);
б) (tg a + tg b) / tg (a + b) + (tg a - tg b) / tg (a - b) = 2.
*размещая тексты в комментариях ниже, вы автоматически соглашаетесь с пользовательским соглашением