Упр.27.9 ГДЗ Мордкович 10-11 класс (Алгебра)
Решение #1
Решение #2

Рассмотрим вариант решения задания из учебника Мордкович, Семенов 10 класс, Мнемозина:
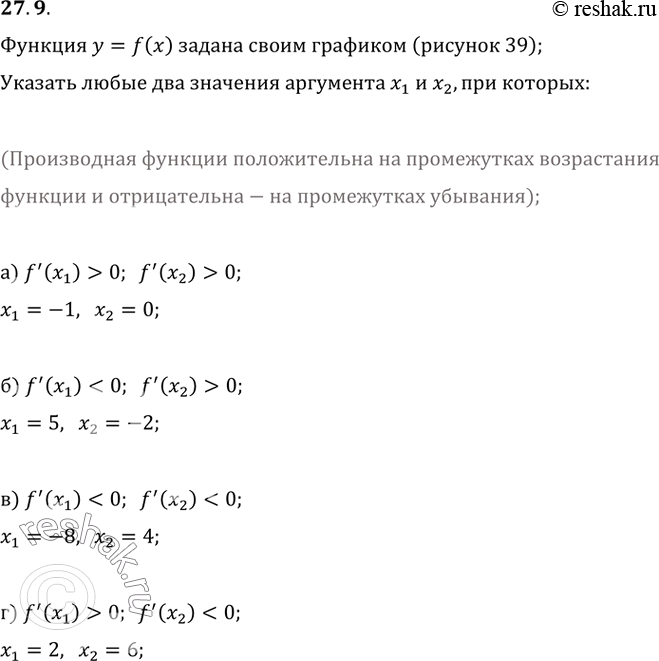
27.9 Функция у = f(x) задана своим графиком (рис. 39).
Укажите любые два значения аргумента x1 и х2, при которых:
а) f`(X1) > 0; f`(x2) > 0;
б) f`(X1) < 0; f`(x2) > 0;
в) f`(X1) < 0; f`(x2) < 0;
г) f`(X1) > 0; f`(x2) < 0.
*размещая тексты в комментариях ниже, вы автоматически соглашаетесь с пользовательским соглашением