Упр.36.3 ГДЗ Мордкович 10-11 класс (Алгебра)
Решение #1
Решение #2

Рассмотрим вариант решения задания из учебника Мордкович, Семенов 11 класс, Мнемозина:
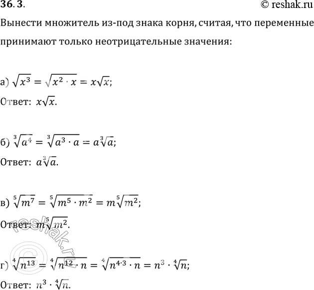
36.3 Вынесите множитель из-под знака корня, считая, что переменные принимают только неотрицательные значения:
а) корень(x^3);
б) (3)корень(a^4);
в) (5)корень(m^7);
г) (4)корень(n^13).
*размещая тексты в комментариях ниже, вы автоматически соглашаетесь с пользовательским соглашением