Упр.38.40 ГДЗ Мордкович 10-11 класс (Алгебра)
Решение #1
Решение #2

Рассмотрим вариант решения задания из учебника Мордкович, Семенов 11 класс, Мнемозина:
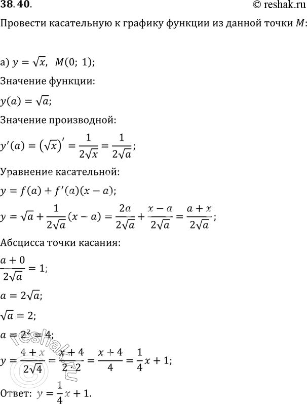
38.40 Проведите касательную к графику заданной функции из данной точки М:
а) у = корень(x), М (0; 1);
б) у = x^3/2 + 4, М(0; 0).
*размещая тексты в комментариях ниже, вы автоматически соглашаетесь с пользовательским соглашением