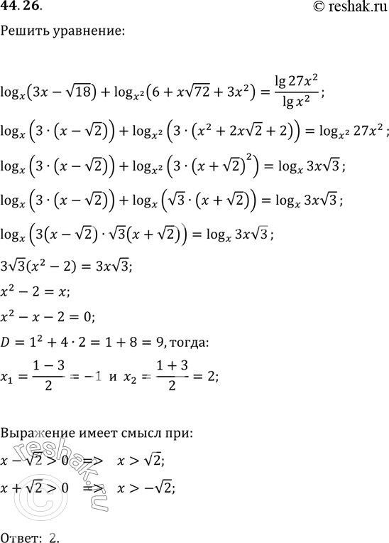
Упр.44.26 ГДЗ Мордкович 10-11 класс (Алгебра)
Решение #1
Решение #2

Рассмотрим вариант решения задания из учебника Мордкович, Семенов 11 класс, Мнемозина:
44.26
logx (3x - корень(18)) + logx^2 (6 + xкорень(72) + 3x^2) = lg 27x^2 / lg x^2.
*размещая тексты в комментариях ниже, вы автоматически соглашаетесь с пользовательским соглашением