Упр.46.6 ГДЗ Мордкович 10-11 класс (Алгебра)
Решение #1
Решение #2

Рассмотрим вариант решения задания из учебника Мордкович, Семенов 11 класс, Мнемозина:
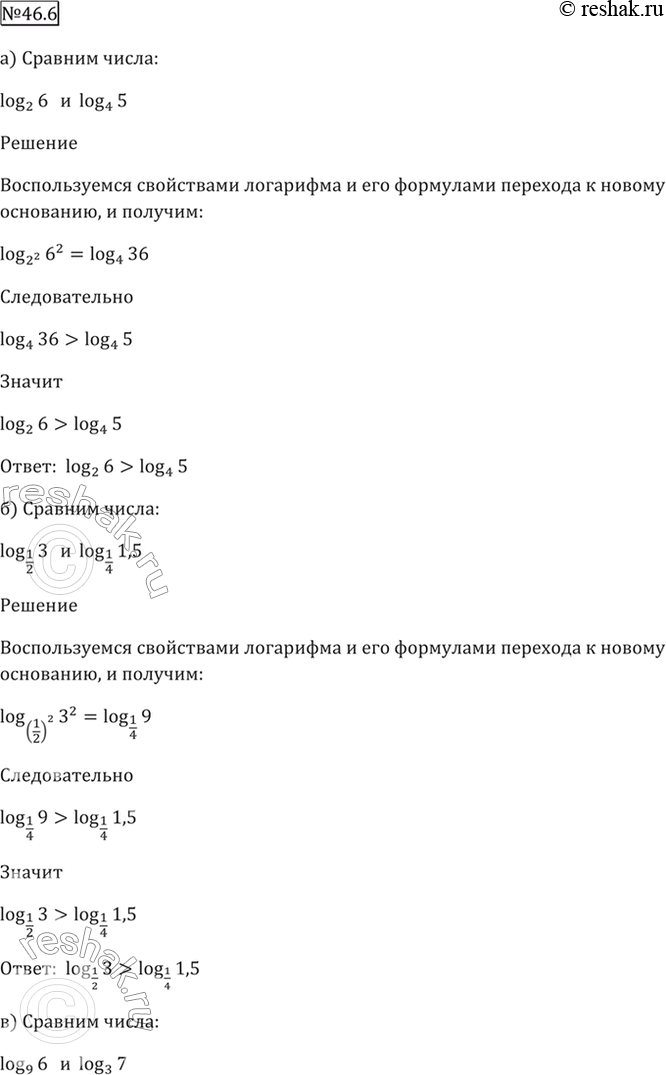
46.6
a) log2 6 Рё log4 5;
Р±) log1/2 3 Рё log1/4 1,5;
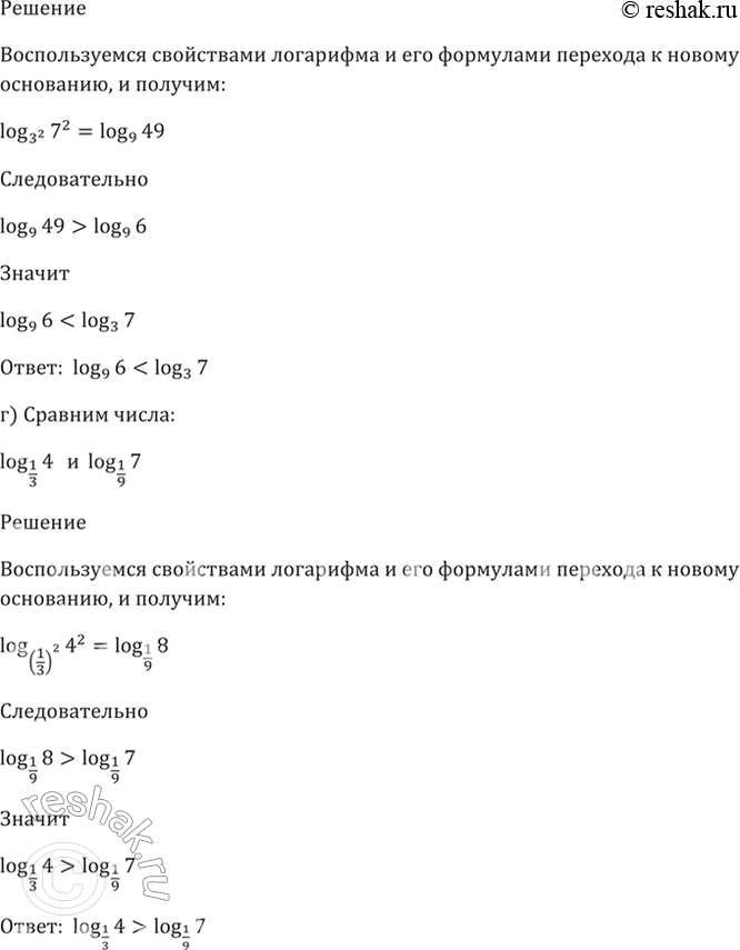
РІ) log9 6 Рё log3 7;
Рі) log1/3 4 Рё log1/9 7.
*размещая тексты в комментариях ниже, вы автоматически соглашаетесь с пользовательским соглашением