Упр.56.1 ГДЗ Мордкович 10-11 класс (Алгебра)
Решение #1
Решение #2

Рассмотрим вариант решения задания из учебника Мордкович, Семенов 11 класс, Мнемозина:
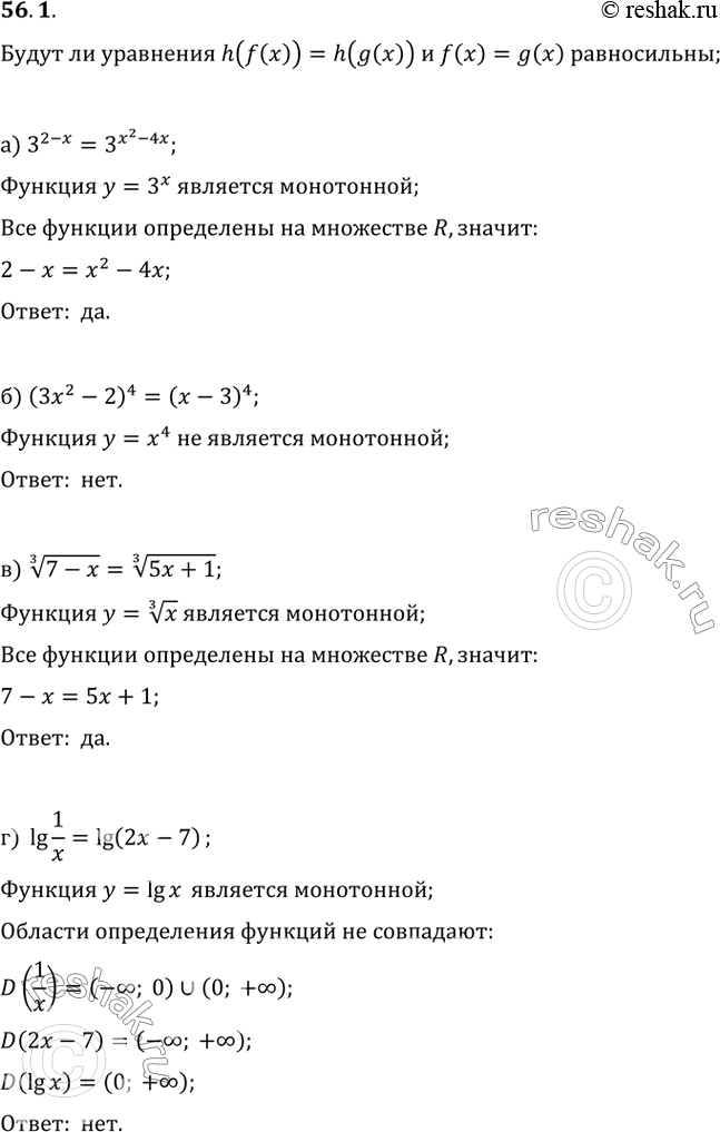
56.1 Будет ли уравнение вида h(f(x)) = h(g(x)) равносильно уравнению f(x) = g(x):
а) 3^(2 - х) = З^(х^2 - 4х);
б) (Зх^2 - 2)^4 = (х - З)^4;
в) (3)корень(7 - х) = (3)корень(5х + 1);
г) lg 1/x = lg (2х - 7)?
*размещая тексты в комментариях ниже, вы автоматически соглашаетесь с пользовательским соглашением