Упр.11.64 ГДЗ Мордковича 11 класс профильный уровень (Алгебра)
Решение #1
Решение #2(записки учителя)
Решение #3(записки школьника)

Рассмотрим вариант решения задания из учебника Мордкович, Семенов 11 класс, Мнемозина:
а)3x=4-x;
б)(1/2)x=x+3;
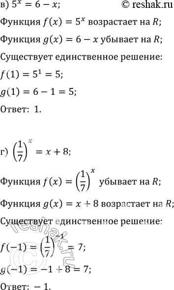
в)5x=6-x;
г)(1/7)x=x+8.
*размещая тексты в комментариях ниже, вы автоматически соглашаетесь с пользовательским соглашением