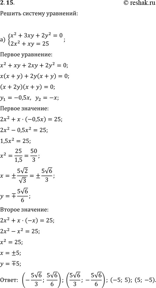
Упр.2.15 ГДЗ Мордковича 11 класс профильный уровень (Алгебра)
Решение #1
Решение #2(записки учителя)
Решение #3(записки школьника)

Рассмотрим вариант решения задания из учебника Мордкович, Семенов 11 класс, Мнемозина:
2.26
а)система
x2+3xy+2y2=0,
2x2+xy=25;
б)система
x2+xy-3y2=-23,
x2-y2-2xy=-14;
в)система
2x3+xy-3y2=0,
x2-y2+xy=4;
г)система
x2+3xy=7,
y2+xy=6;
*размещая тексты в комментариях ниже, вы автоматически соглашаетесь с пользовательским соглашением