№1278 ГДЗ Атанасян 7-9 класс по геометрии (Геометрия)

Решение #1

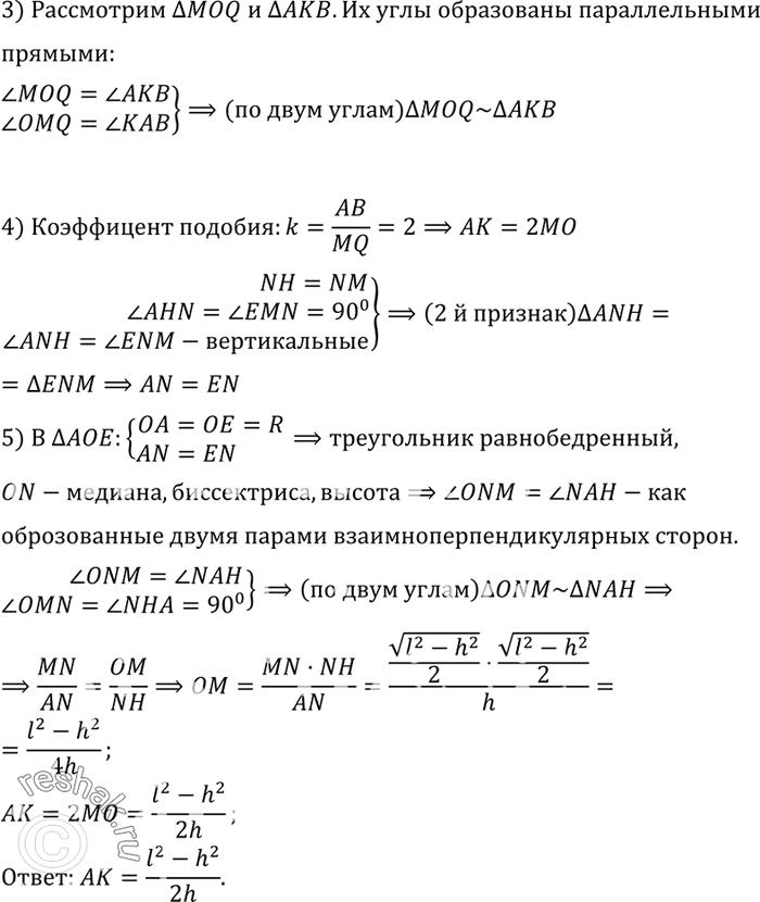
Изображение В треугольнике ABC проведены высота АН длиной h, медиана AM длиной l, биссектриса AN. Точка N — середина отрезка МН. Найдите расстояние от вершины А до точки пересечения...
Дополнительное изображение

Рассмотрим вариант решения задания из учебника Атанасян, Бутузов 9 класс, Просвещение:
В треугольнике ABC проведены высота АН длиной h, медиана AM длиной l, биссектриса AN. Точка N — середина отрезка МН. Найдите расстояние от вершины А до точки пересечения высот треугольника ABC.
*Цитирирование задания со ссылкой на учебник производится исключительно в учебных целях для лучшего понимания разбора решения задания.
*размещая тексты в комментариях ниже, вы автоматически соглашаетесь с пользовательским соглашением