№988 ГДЗ Атанасян 7-9 класс по геометрии (Геометрия)

Решение #1

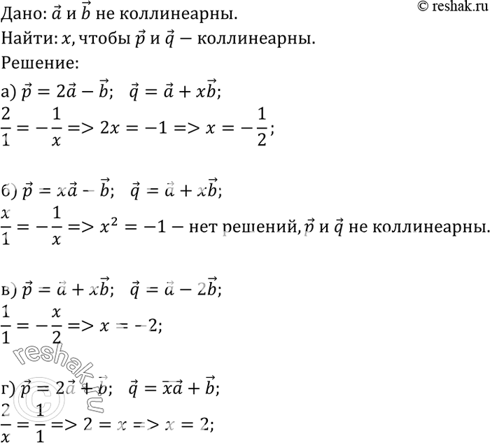
Изображение Векторы а и b не коллинеарны. Найдите такое число х (если это возможно), чтобы векторы р и q были коллинеарны: а) p = 2a-b, q = a + xb; б) р = xa-b, q-a + xb; в) р = а +...

Рассмотрим вариант решения задания из учебника Атанасян, Бутузов 9 класс, Просвещение:
Векторы а и b не коллинеарны. Найдите такое число х (если это возможно), чтобы векторы р и q были коллинеарны: а) p = 2a-b, q = a + xb; б) р = xa-b, q-a + xb; в) р = а + xb, q = а- 2b; г) p = 2a + b, q = xa + b
*Цитирирование задания со ссылкой на учебник производится исключительно в учебных целях для лучшего понимания разбора решения задания.
*размещая тексты в комментариях ниже, вы автоматически соглашаетесь с пользовательским соглашением