Упр.1282 ГДЗ Лукашик 7-9 класс по физике (Физика)
Решение #1

Рассмотрим вариант решения задания из учебника Лукашик, Иванова 9 класс, Просвещение:
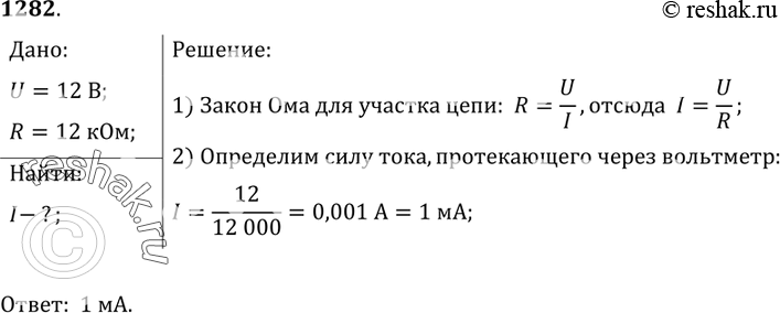
1282. Сопротивление вольтметра равно 12 000 Ом. Какова сила тока, протекающего через вольтметр, если он показывает напряжение, равное 12 В?
*размещая тексты в комментариях ниже, вы автоматически соглашаетесь с пользовательским соглашением