Упр.1287 ГДЗ Лукашик 7-9 класс по физике (Физика)
Решение #1

Рассмотрим вариант решения задания из учебника Лукашик, Иванова 9 класс, Просвещение:
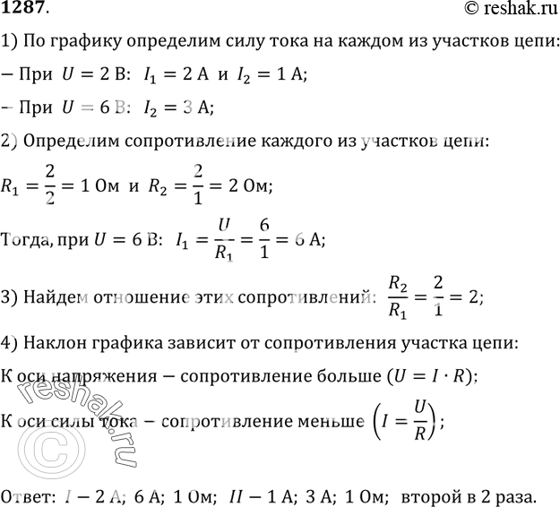
1287. На рисунке 316 дан график зависимости силы тока от напряжения для двух параллельно соединенных участков цепи. Определите, чему равна сила тока на каждом участке цепи при напряжении 2 и 6 В. Какой участок цепи имеет большее сопротивление; во сколько раз? Укажите, от чего зависит наклон прямой графика к оси напряжения; к оси токов.
*размещая тексты в комментариях ниже, вы автоматически соглашаетесь с пользовательским соглашением