Упр.1412 ГДЗ Лукашик 7-9 класс по физике (Физика)
Решение #1

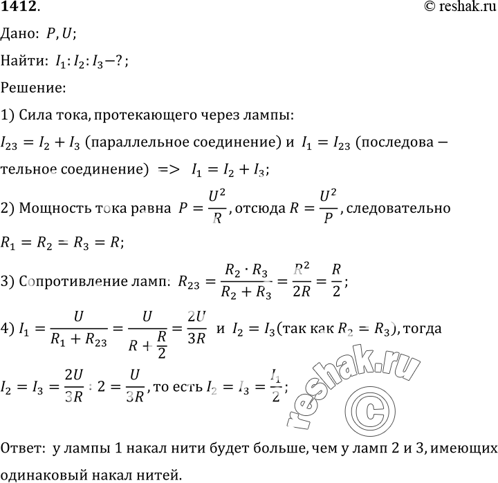
Рассмотрим вариант решения задания из учебника Лукашик, Иванова 9 класс, Просвещение:
1412. Три лампы одинаковой мощности, рассчитанные на одно и то же напряжение, включены в цепь так, как показано на рисунке 349. Одинаковым ли будет накал нитей ламп, если цепь замкнуть?
*размещая тексты в комментариях ниже, вы автоматически соглашаетесь с пользовательским соглашением