Упр.1413 ГДЗ Лукашик 7-9 класс по физике (Физика)
Решение #1

Рассмотрим вариант решения задания из учебника Лукашик, Иванова 9 класс, Просвещение:
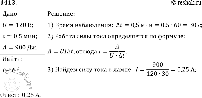
1413. При напряжении 120 В в электрической лампе в течение 0, 5 мин израсходовано 900 Дж энергии. Определите, чему равна сила тока в лампе.
*размещая тексты в комментариях ниже, вы автоматически соглашаетесь с пользовательским соглашением