Упр.347 ГДЗ Лукашик 7-9 класс по физике (Физика)
Решение #1

Рассмотрим вариант решения задания из учебника Лукашик, Иванова 7 класс, Просвещение:
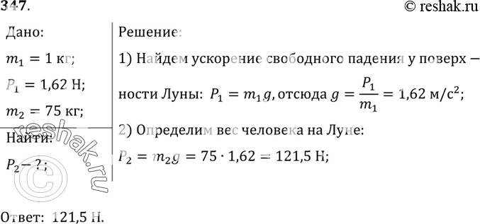
347. Известно, что на Луне на тело массой 1 кг действует сила тяжести, равная 1,62 Н. Определите, чему будет равен на поверхности Луны вес человека, масса которого 75 кг.
*размещая тексты в комментариях ниже, вы автоматически соглашаетесь с пользовательским соглашением