Упр.352 ГДЗ Лукашик 7-9 класс по физике (Физика)
Решение #1

Рассмотрим вариант решения задания из учебника Лукашик, Иванова 7 класс, Просвещение:
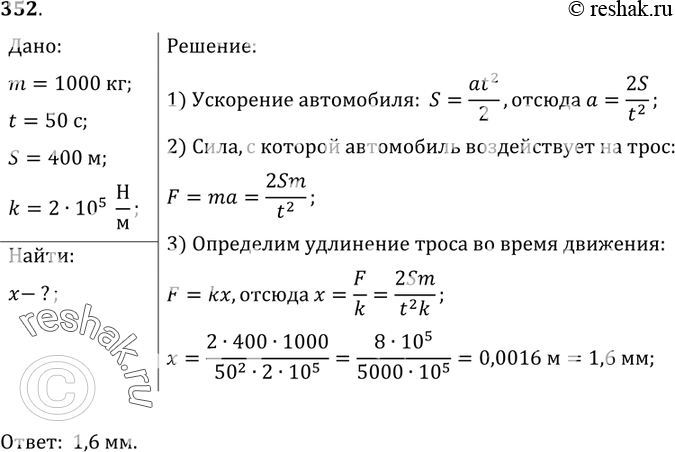
352*. Грузовик взял на буксир легковой автомобиль массой 1 т и, двигаясь равноускоренно, за 50 с проехал путь 400 м. На сколько удлинился во время движения трос, соединяющий автомобили, если его жесткость равна 2,0 • 105 Н/м? Трение не учитывайте.
*размещая тексты в комментариях ниже, вы автоматически соглашаетесь с пользовательским соглашением