Упр.363 ГДЗ Лукашик 7-9 класс по физике (Физика)
Решение #1

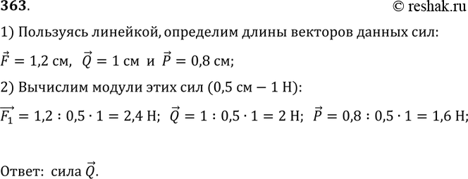
Рассмотрим вариант решения задания из учебника Лукашик, Иванова 7 класс, Просвещение:
363. Какая из сил, изображенных на рисунке 79, равна 2 Н (масштаб: 0,5 см — 1 Н)?
*размещая тексты в комментариях ниже, вы автоматически соглашаетесь с пользовательским соглашением