Упр.369 ГДЗ Лукашик 7-9 класс по физике (Физика)
Решение #1

Рассмотрим вариант решения задания из учебника Лукашик, Иванова 7 класс, Просвещение:
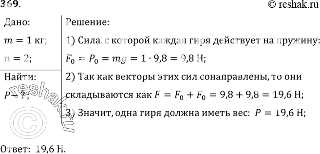
369. Пружина растянулась под действием двух гирь. Масса каждой гири равна 1 кг. Чему равен вес одной гири, под действием которой эта пружина растягивается на такую же длину?
*размещая тексты в комментариях ниже, вы автоматически соглашаетесь с пользовательским соглашением