Упр.861 ГДЗ Лукашик 7-9 класс по физике (Физика)
Решение #1

Рассмотрим вариант решения задания из учебника Лукашик, Иванова 8 класс, Просвещение:
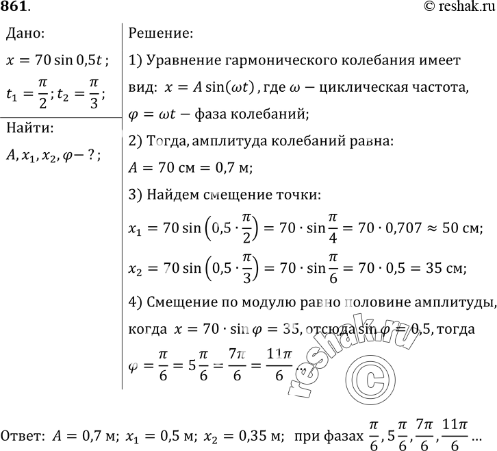
861. Колебания материальной точки описываются следующим уравнением: х = = 70 sin 0, 51. Определите амплитуду колебаний и смещение точки от положения равновесия в следующие моменты времени: tx = П/2 и t2 = П/3. При каких фазах смещение по модулю равно половине амплитуды?
*размещая тексты в комментариях ниже, вы автоматически соглашаетесь с пользовательским соглашением