Упр.863 ГДЗ Лукашик 7-9 класс по физике (Физика)
Решение #1

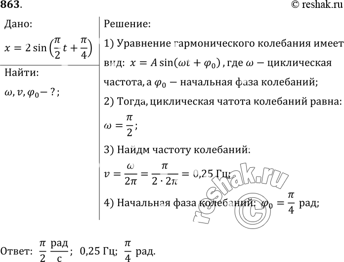
Рассмотрим вариант решения задания из учебника Лукашик, Иванова 8 класс, Просвещение:
863. Гармоническое колебание описывается уравнением х = 2 sin (П/2*t +П/4) Чему равны циклическая частота
колебаний, линейная частота колебаний, начальная фаза колебаний?
*размещая тексты в комментариях ниже, вы автоматически соглашаетесь с пользовательским соглашением