Упр.1030 ГДЗ Алимов 10-11 класс (Алгебра)
Решение #1
Решение #2

Рассмотрим вариант решения задания из учебника Алимов, Колягин, Ткачёва 11 класс, Просвещение:
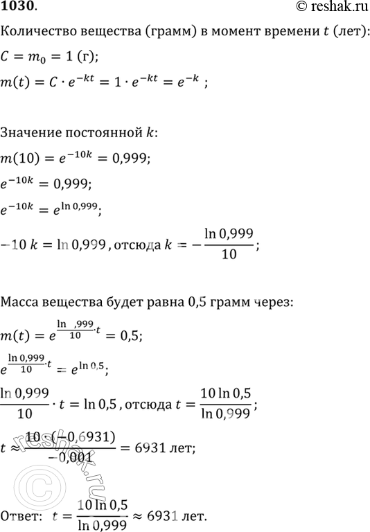
1030 Масса радия, равная 1 г, через 10 лет уменьшилась до 0,999 г. Через сколько лет масса радия уменьшится до 0,5 г?
*размещая тексты в комментариях ниже, вы автоматически соглашаетесь с пользовательским соглашением