Упр.1135 ГДЗ Алимов 10-11 класс (Алгебра)
Решение #1
Решение #2

Рассмотрим вариант решения задания из учебника Алимов, Колягин, Ткачёва 11 класс, Просвещение:
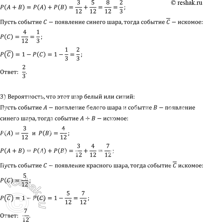
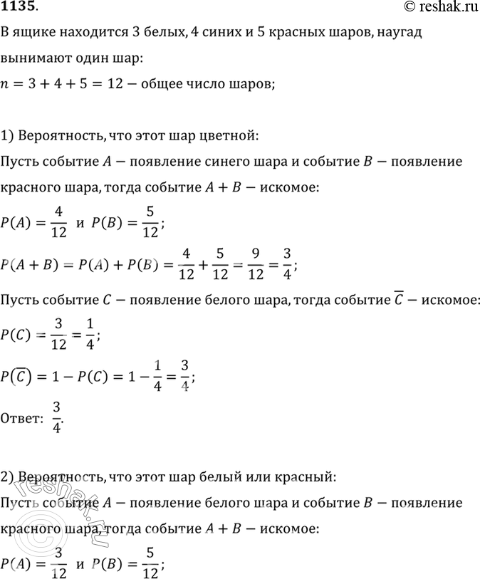
1135 В ящике находятся 3 белых, 4 синих и 5 красных шаров. Наугад вынимают один шар. Какова вероятность того, что этот шар: 1) цветной; 2) либо белый, либо красный; 3) либо белый, либо синий? Решить задачу двумя способами.
*размещая тексты в комментариях ниже, вы автоматически соглашаетесь с пользовательским соглашением