Упр.1137 ГДЗ Алимов 10-11 класс (Алгебра)
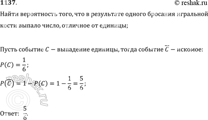
Решение #1
Решение #2

Рассмотрим вариант решения задания из учебника Алимов, Колягин, Ткачёва 11 класс, Просвещение:
1137 Найти вероятность того, что в результате одного бросания игральной кости выпадет число, отличное от 1.
*размещая тексты в комментариях ниже, вы автоматически соглашаетесь с пользовательским соглашением