Упр.1447 ГДЗ Алимов 10-11 класс (Алгебра)
Решение #1
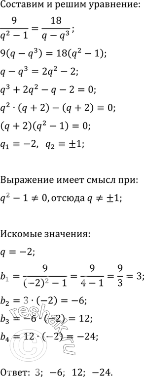
Решение #2

Рассмотрим вариант решения задания из учебника Алимов, Колягин, Ткачёва 11 класс, Просвещение:
1447 Найти четыре числа, являющиеся последовательными членами геометрической прогрессии, если третье число больше первого на 9, а второе больше четвёртого на 18.
*размещая тексты в комментариях ниже, вы автоматически соглашаетесь с пользовательским соглашением