Упр.1453 ГДЗ Алимов 10-11 класс (Алгебра)
Решение #1
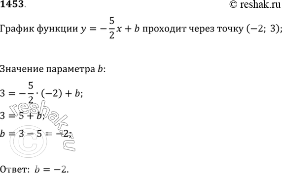
Решение #2

Рассмотрим вариант решения задания из учебника Алимов, Колягин, Ткачёва 11 класс, Просвещение:
1453 График линейной функции у = -5x/2 + b проходит через точку (-2; 3). Найти b.
*размещая тексты в комментариях ниже, вы автоматически соглашаетесь с пользовательским соглашением