Упр.1507 ГДЗ Алимов 10-11 класс (Алгебра)
Решение #1
Решение #2

Рассмотрим вариант решения задания из учебника Алимов, Колягин, Ткачёва 11 класс, Просвещение:
Найти наибольшее и наименьшее значения функции(1507—1509).
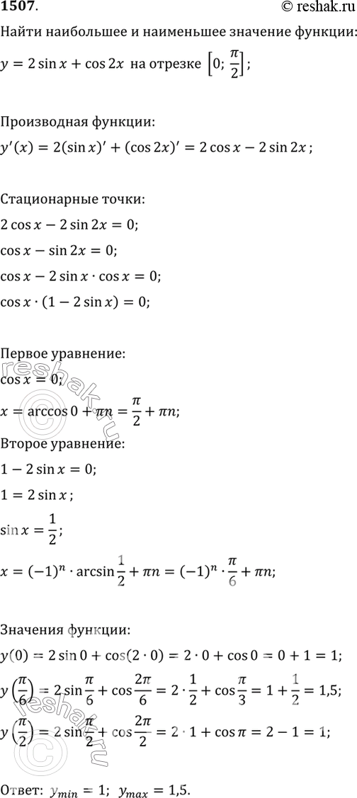
1507
у = 2 sin х + cos 2х на отрезке [0;пи/2]
*размещая тексты в комментариях ниже, вы автоматически соглашаетесь с пользовательским соглашением