Упр.1511 ГДЗ Алимов 10-11 класс (Алгебра)
Решение #1
Решение #2

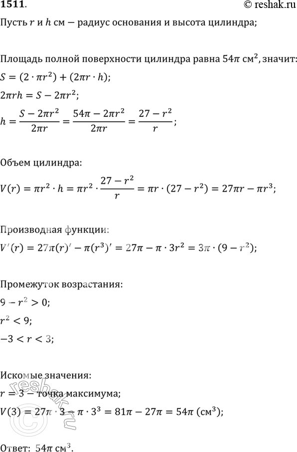
Рассмотрим вариант решения задания из учебника Алимов, Колягин, Ткачёва 11 класс, Просвещение:
Найти наибольший возможный объём цилиндра, площадь полной поверхности которого равна 54пи см2, если известно, что радиус основания не меньше 2 см и не больше 4 см.
*размещая тексты в комментариях ниже, вы автоматически соглашаетесь с пользовательским соглашением