Упр.1521 ГДЗ Алимов 10-11 класс (Алгебра)
Решение #1
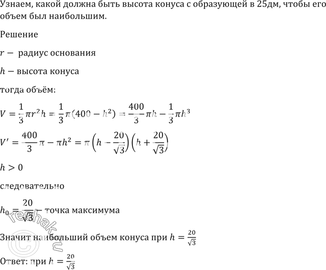
Решение #2

Рассмотрим вариант решения задания из учебника Алимов, Колягин, Ткачёва 11 класс, Просвещение:
1521 Какой должна быть высота конуса с образующей в 20 дм, чтобы его объём был наибольшим?
*размещая тексты в комментариях ниже, вы автоматически соглашаетесь с пользовательским соглашением