Упр.1523 ГДЗ Алимов 10-11 класс (Алгебра)
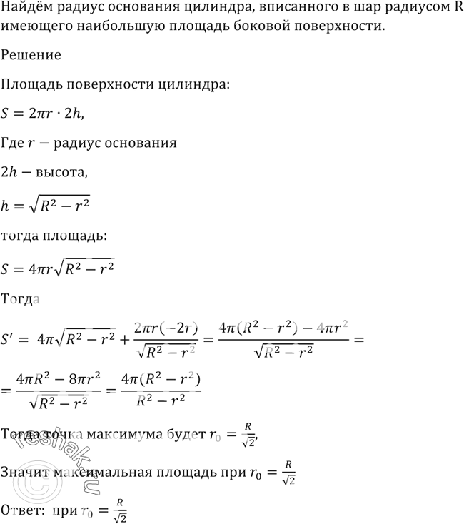
Решение #1
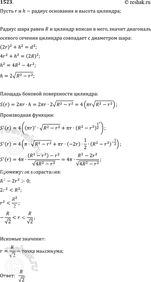
Решение #2

Рассмотрим вариант решения задания из учебника Алимов, Колягин, Ткачёва 11 класс, Просвещение:
1523 Найти радиус основания цилиндра, вписанного в шар радиуса R и имеющего наибольшую площадь боковой поверхности.
*размещая тексты в комментариях ниже, вы автоматически соглашаетесь с пользовательским соглашением