Упр.1594 ГДЗ Алимов 10-11 класс (Алгебра)
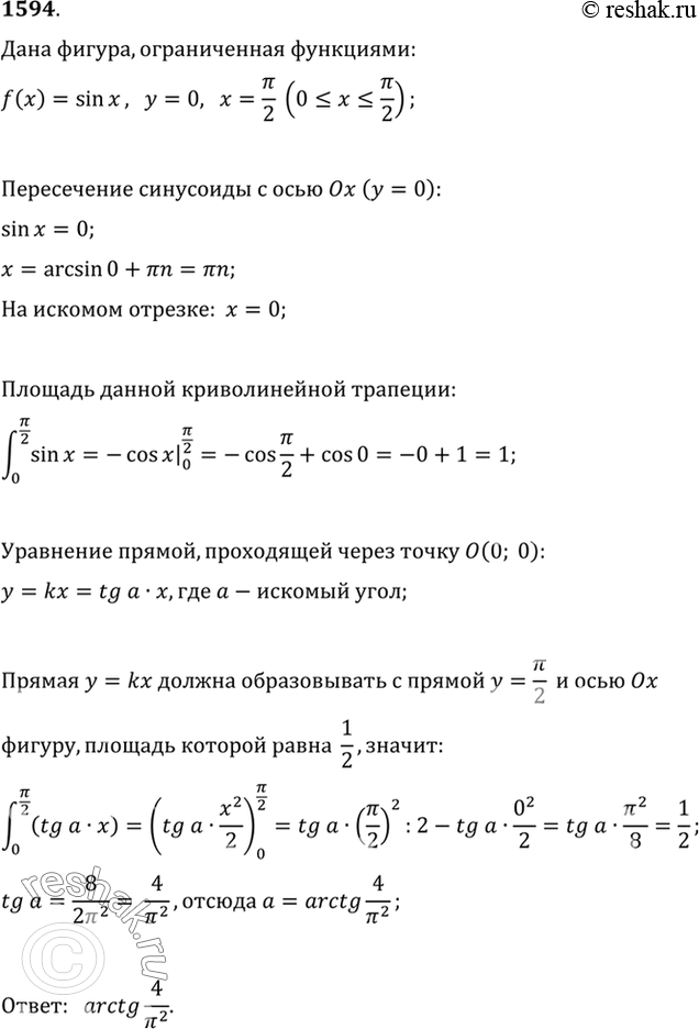
Решение #1
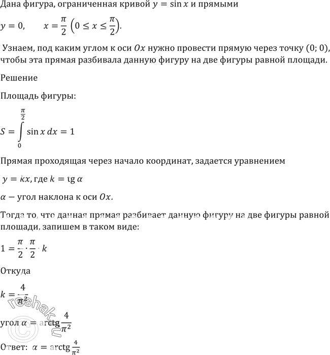
Решение #2

Рассмотрим вариант решения задания из учебника Алимов, Колягин, Ткачёва 11 класс, Просвещение:
1594 Дана фигура, ограниченная кривой у - sin х и прямыми у = 0, х =пи/2(0<=x<=пи/2). Под каким углом к оси Ох нужно провести прямую через точку (0; 0), чтобы эта прямая разбивала данную фигуру на две фигуры равной площади?
*размещая тексты в комментариях ниже, вы автоматически соглашаетесь с пользовательским соглашением