Упр.1595 ГДЗ Алимов 10-11 класс (Алгебра)
Решение #1
Решение #2

Рассмотрим вариант решения задания из учебника Алимов, Колягин, Ткачёва 11 класс, Просвещение:
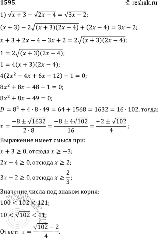
1595 Решить уравнение:
1) корень (x+3) - корень(2x-4) = корень (3x-2);
2) 1/(1- корень (1-x)) + 1/(1+ корень (1-x))= 2 корень 2/корень (1-x).
*размещая тексты в комментариях ниже, вы автоматически соглашаетесь с пользовательским соглашением