Упр.1618 ГДЗ Алимов 10-11 класс (Алгебра)
Решение #1
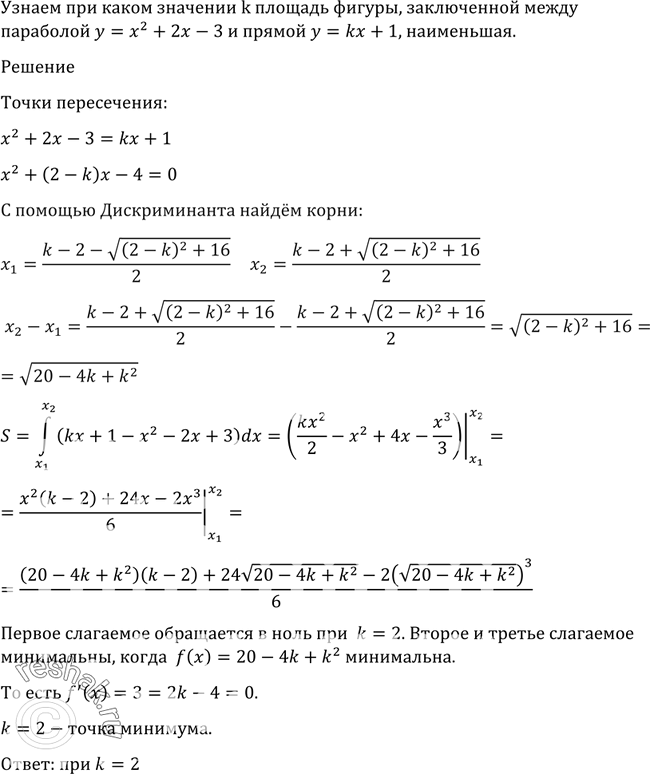
Решение #2

Рассмотрим вариант решения задания из учебника Алимов, Колягин, Ткачёва 11 класс, Просвещение:
1618 При каком значении к площадь фигуры, заключённой между параболой у = х2 + 2х - 3 и прямой у = kx + 1, наименьшая?
*размещая тексты в комментариях ниже, вы автоматически соглашаетесь с пользовательским соглашением