Упр.325 ГДЗ Алимов 10-11 класс (Алгебра)
Решение #1
Решение #2

Рассмотрим вариант решения задания из учебника Алимов, Колягин, Ткачёва 10 класс, Просвещение:
Решить неравенство (325—326).
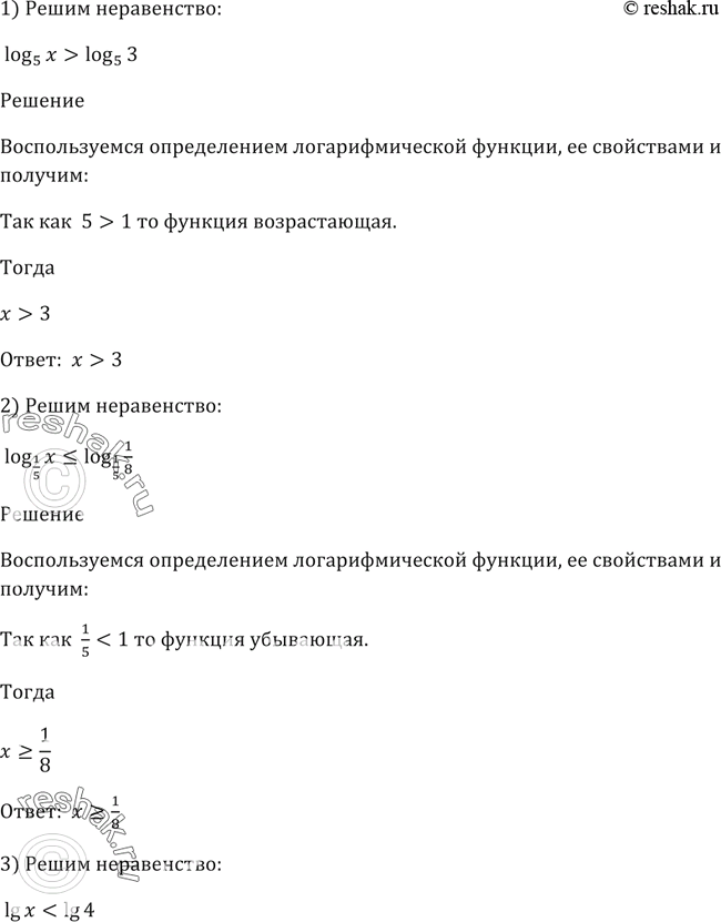
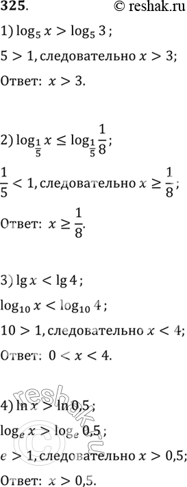
325. 1) log5(х) > log5(3);
2) log1/5(x) <= log1/5(1/8);
3) lg x < lg 4;
4) ln x > ln 0,5.
*размещая тексты в комментариях ниже, вы автоматически соглашаетесь с пользовательским соглашением