Упр.378 ГДЗ Алимов 10-11 класс (Алгебра)
Решение #1
Решение #2

Рассмотрим вариант решения задания из учебника Алимов, Колягин, Ткачёва 10 класс, Просвещение:
Решить уравнение (378—380).
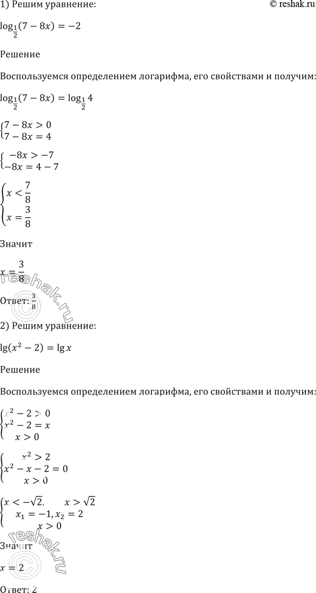
378
1) log1/2(7-8x) =-2;
2) lg (x2 - 2) = lgx.
*размещая тексты в комментариях ниже, вы автоматически соглашаетесь с пользовательским соглашением