Упр.379 ГДЗ Алимов 10-11 класс (Алгебра)
Решение #1
Решение #2

Рассмотрим вариант решения задания из учебника Алимов, Колягин, Ткачёва 10 класс, Просвещение:
379 1) lg (x2 - 2х) = lg30 - 1;
2) log3 (2x2 + x) = log3(6) - log3(2);
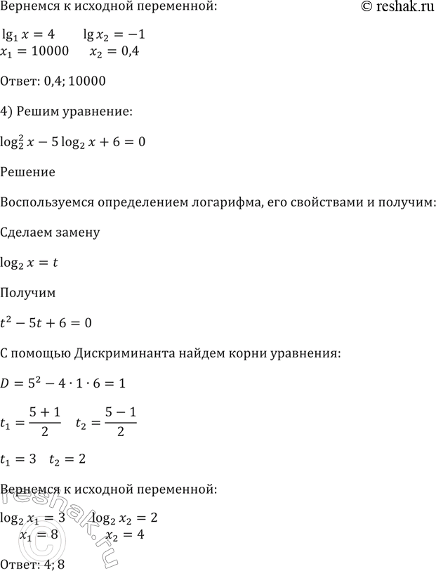
3) lg2(x) - 3lgx = 4;
4) log2x - 5 log2(x) + 6 = 0.
*размещая тексты в комментариях ниже, вы автоматически соглашаетесь с пользовательским соглашением